🗺️ Arquitectura del Sistema
Los diagramas C4 proporcionan una vista completa de la arquitectura del sistema TransiLoja en diferentes niveles de abstracción.
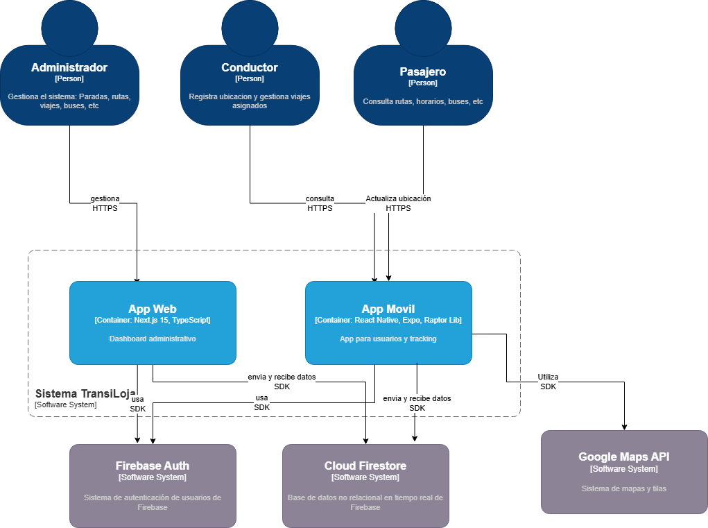
Nivel 1: Diagrama de Contexto del Sistema
Vista general mostrando el sistema TransiLoja y sus interacciones principales

Sistema TransiLoja:
- Plataforma centralizada de gestión y consulta
- Integración con Firebase, Google Maps API y Open Street Maps
- Soporte para datos GTFS (General Transit Feed Specification)
Nivel 2: Diagrama de Contenedores
Muestra los contenedores principales (aplicaciones) y sistemas externos

Actores principales:
- Administrador: Gestiona el sistema (paradas, rutas, viajes, buses)
- Conductor: Registra ubicación y gestiona viajes asignados
- Pasajero: Consulta rutas, horarios y buses en tiempo real
Sistemas externos:
- Firebase (Auth, Firestore)
- Google Maps API
- Open Street Maps (datos cartográficos)
- Archivos GTFS (datos de transporte)
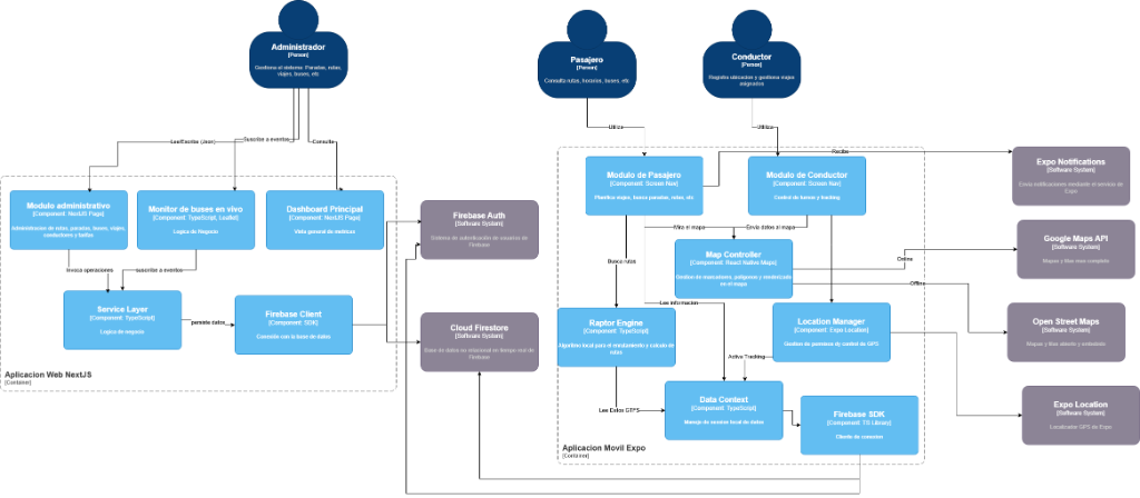
Nivel 3: Diagrama de Componentes
Detalla los componentes internos de cada contenedor y sus interacciones

Contenedores principales:
- App Web (Next.js 15): Dashboard administrativo
- App Móvil (React Native + Expo): Aplicación para usuarios y tracking
- Firebase Auth: Sistema de autenticación
- Cloud Firestore: Base de datos NoSQL en tiempo real
- Google Maps API: Mapas y geolocalización
Módulos clave:
- RAPTOR Engine (optimización de rutas)
- Location Manager (geolocalización)
- Data Controller (sincronización)
- Mapa Centralizado (visualización compartida)
📝 Nota sobre los Diagramas
Los diagramas C4 (Context, Containers, Components, Code) son una metodología para documentar arquitecturas de software. Estos diagramas muestran TransiLoja desde diferentes niveles de abstracción, facilitando la comprensión del sistema para diferentes audiencias: stakeholders (Contexto), desarrolladores (Contenedores) y arquitectos (Componentes).